Maître de Conférences en Informatique à l'Université d'Angers
Ce site est en cours de reconstruction certains liens peuvent ne pas fonctionner ou certaines images peuvent ne pas s'afficher.
The first type of graph you can plot is a curve, for example where:
curve(sin(x)/(x-5),from=-10,to=10, main=expression(frac(sin(x),(x-5))), ylim=c(-2,2), xlab="x axis")

To save the image as a file (JPG, PNG, PDF, ...) use the corresponding command (bmp, jpeg, png, tiff, pdf), for example:
Don't forget to close the output stream using the dev.off() function to save the image.
# define data to plot
x <- c(10,20,30,40,50)
y <- c(100, 205, 297, 410, 501)
# set output to image in PNG format with given width and height in pixel
png("graph1.png", width=400, height=300)
# plot data using line and points ("b")
plot(x,y,type="b")
# or use the following command
# which means plot y in function of x
plot(y ~ x, type="b")
# save plot to file and close
dev.off()
You can do some box plot as follows (see file temperatures.rt):
# read file
temperatures <- read.table("temperatures.rt", header=TRUE)
> temperatures
/*
month minT maxT
1 jan 6 22
2 feb 8 24
3 mar 9 26
4 apr 12 27
5 mai 13 27
6 jun 14 25
7 jul 13 24
8 aug 13 24
9 sep 13 23
10 oct 11 23
11 nov 8 22
12 dec 6 22
*/
boxplot(temperatures[,2:3], col="yellow", names=c("min", "max"), border=c("blue","sienna"))
We print the minimum (minT) and maximum (maxT) temperatures and fill the boxes with yellow and use blue or sienna for the borders of the boxes.

To plot several functions or data you can use plot or matplot.
# read file
> temperatures <- read.table("temperatures.rt", header=TRUE)
> temperatures
/*
month minT maxT
1 jan 6 22
2 feb 8 24
3 mar 9 26
4 apr 12 27
5 mai 13 27
6 jun 14 25
7 jul 13 24
8 aug 13 24
9 sep 13 23
10 oct 11 23
11 nov 8 22
12 dec 6 22
*/
# here month must be converted into a factor with corresponding
# level otherwise the temperatures will be printed following the
# lexicographic (alphabetical) order of the months
> temperatures$month
[1] jan feb mar apr mai jun jul aug sep oct nov dec
Levels: apr aug dec feb jan jul jun mai mar nov oct sep
# so transform months
> temperatures$month = factor(temperatures$month , levels=temperatures$month)
> temperatures$month
[1] jan feb mar apr mai jun jul aug sep oct nov dec
Levels: jan feb mar apr mai jun jul aug sep oct nov dec
# then plot minimum and maximum temperatures
plot(temperatures$month, cbind(temperatures$minT,temperatures$maxT))

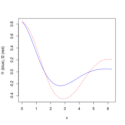
> f1<-function(x) sin(cos(x)*exp(-x/2))
> f2<-function(x) sin(cos(x)*exp(-x/4))
> x<-seq(0,2*pi,0.01)
> matplot(x,cbind(f1(x),f2(x)),type="l",col=c("blue","red"),ylab="f1 (blue), f2 (red)")

To plot temperatures as an histogram, called here a barplot, use the following commands:
# read data
temp <- read.table("temperatures.rt", header = TRUE)
# convert months as factor
temp$month = factor(temp$month, levels = temp$month)
# increase ylim in order to have the highest value visible
ylim_adjusted <- c(0, 1.2*max(temp$minT))
# start plot with minimum temperatures
pl <- barplot(temp$minT, col="blue", ylim = ylim_adjusted)
# add temperatures over each bar
text(x = pl, y = temp$minT, label = temp$minT, pos=3, col="blue", cex=0.8)
# add months on the x axis
axis(1, at=pl, labels=factor(temp$month), tick=FALSE, las=1, line=-0.5, cex.axis=0.9)
For text():
For axis():

Here is another example where we plot the maximum, average and minimum temperatures on the same graph:
# read data
temp <- read.table("temperatures.rt", header = TRUE)
# convert months as factor
temp$month = factor(temp$month, levels = temp$month)
# compute average temperatures
avgT = (temp$minT + temp$maxT) / 2
# increase ylim in order to have the highest value visible
ylim_adjusted <- c(0, 1.2*max(t$maxT))
# plot maximum temperatures
plmax <- barplot(temp$maxT, col="red", ylim = ylim_adjusted)
# add temperature value over each bar
text(x = plmax, y = temp$maxT, label = temp$maxT, pos=3, col="red", cex=0.8)
par(new = TRUE)
# plot average temperatures
plavg <- barplot(avgT, col="green", ylim = ylim_adjusted)
# add temperature value over each bar
text(x = plavg, y = avgT-2, label = avgT, pos=3, col="black", cex=0.8)
par(new = TRUE)
# plot minimum temperatures
plmin <- barplot(temp$minT, col="blue", ylim = ylim_adjusted)
# add temperature value over each bar
text(x = plmin, y = temp$minT-2, label = temp$minT, pos=3, col="white", cex=0.8)
# add months on the x axis
axis(1, at=plmin, labels=factor(temp$month), tick=FALSE, las=1, line=-0.5, cex.axis=0.9)

ggplot2 is a plotting system for R, based on the grammar of graphics, which tries to take the good parts of base and lattice graphics and none of the bad parts. It takes care of many of the fiddly details that make plotting a hassle (like drawing legends) as well as providing a powerful model of graphics that makes it easy to produce complex multi-layered graphics.
If you want to plot data with ggplot2 you need to transform them from long to wide data. In fact ggplot2 will create beautiful graphics but in order to obtain them you need to transform your data in a non trivial process.
So imagine you have data about students that look like this:
| year | total | pass(%) | giveup(%) |
|---|---|---|---|
| First | 200 | 45 | 30 |
| Second | 100 | 55 | 25 |
| Third | 50 | 72 | 5 |
then you will need to transform the data into:
> melt(students, id=c("year"))
/*
year variable value
1 First total 200
2 Second total 100
3 Third total 50
4 First pass 45
5 Second pass 55
6 Third pass 72
7 First giveup 30
8 Second giveup 25
9 Third giveup 5
*/
So from a table of 3 rows and 4 columns, if you consider that the first columns is the differentiation criterion, then you obtain a table of $3 × (4-1)$ rows of $(4 - 1)$ columns.
In order to transform the data you can use the gather() or melt() functions.
library(ggplot2)
library(tidyr)
library(reshape2)
# definition of students by year and for each year
# total number of students and percentage of students
# who pass to the next grade and
students <- data.frame(
year=c("First", "Second", "Third"),
total=c(200,100,50),
pass=c(45,55,72),
giveup=c(30,25,5)
)
# transform into wide data
students.wd = melt(students, id=c("year"))
# plot data
png("students1.png", width=400, height=500)
p <- ggplot(students.wd, aes(x=year, y=value, group=variable, colour=variable))
geom_line(size=2) +
theme_bw()
dev.off()

library(ggplot2)
# definition of students by year and for each year
# total number of students and percentage of students
# who pass to the next grade and
students <- data.frame(
year=c("First", "Second", "Third"),
total=c(200,100,50),
pass=c(45,55,72),
giveup=c(30,25,5)
)
fc = factor(students)
# plot data
g <- ggplot(students)
g <- g + geom_line(aes(x=year, y=total, group=1, colour=fc[1]), size=2)
g <- g + geom_point(aes(x=year, y=total, group=1, shape=fc[1]), size=4)
g <- g + geom_line(aes(x=year, y=pass, group=1, colour=fc[2]), size=2)
g <- g + geom_point(aes(x=year, y=pass, group=1, shape=fc[2]), size=3)
g <- g + geom_line(aes(x=year, y=giveup, group=1, colour=fc[3]), size=2)
g <- g + geom_point(aes(x=year, y=giveup, group=1, shape=fc[3]), size=2)
g <- g + theme_bw()
g
ggsave("students2.png", scale=0.8)
